H5N1 and Nextstrain updates


 

Trevor Bedford

Fred Hutchinson Cancer Center / Howard Hughes Medical Institute
12 Aug 2024
Monthly BAA call
CDC

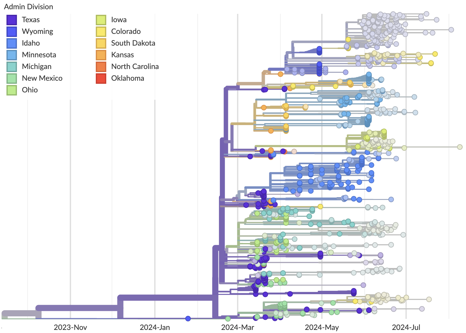
Continued H5N1 epizootic

Cattle appear to be source population with frequent spillover into birds and non-human mammals

Continued H5N1 epizootic

Strong spatial structure apparent at the state-level

GenBank vs SRA release dates

Two month period from mid-May to mid-July with no GenBank submissions, but recent GenBank submissions from early Aug match to SRA submissions from early July

Timeline of ~1 month for collection to SRA and then a ~1 month delay to GenBank submission

Ongoing Nextstrain work

Acknowledgements

H5N1 genomic data: APHIS National Veterinary Services lab at the USDA for sharing cattle sequences, other data producers from all over the world for sharing contextual sequences, GISAID and NCBI for providing data systems

Nextstrain: Richard Neher, Ivan Aksamentov, John Anderson, Kim Andrews, Jennifer Chang, James Hadfield, Emma Hodcroft, John Huddleston, Jover Lee, Victor Lin, Cornelius Roemer, Thomas Sibley

Bedford Lab: John Huddleston, James Hadfield, Katie Kistler, Thomas Sibley, Jover Lee, Miguel Paredes, Marlin Figgins, Victor Lin, Jennifer Chang, Eslam Abousamra, Nashwa Ahmed, Cécile Tran Kiem, Kim Andrews, Cristian Ovaduic, Philippa Steinberg, Jacob Dodds, John SJ Anderson, Amin Bemanian